图书馆
 新闻资讯 | 读者指南 | 馆藏资源 | 参考咨询 | 学习专栏 | 学校首页 
 本馆概况 | 队伍建设 | 数字资源 | 馆长寄语 | 馆长信箱 | 网站首页 
 
>  新闻动态 
>  通知公告 
 

 

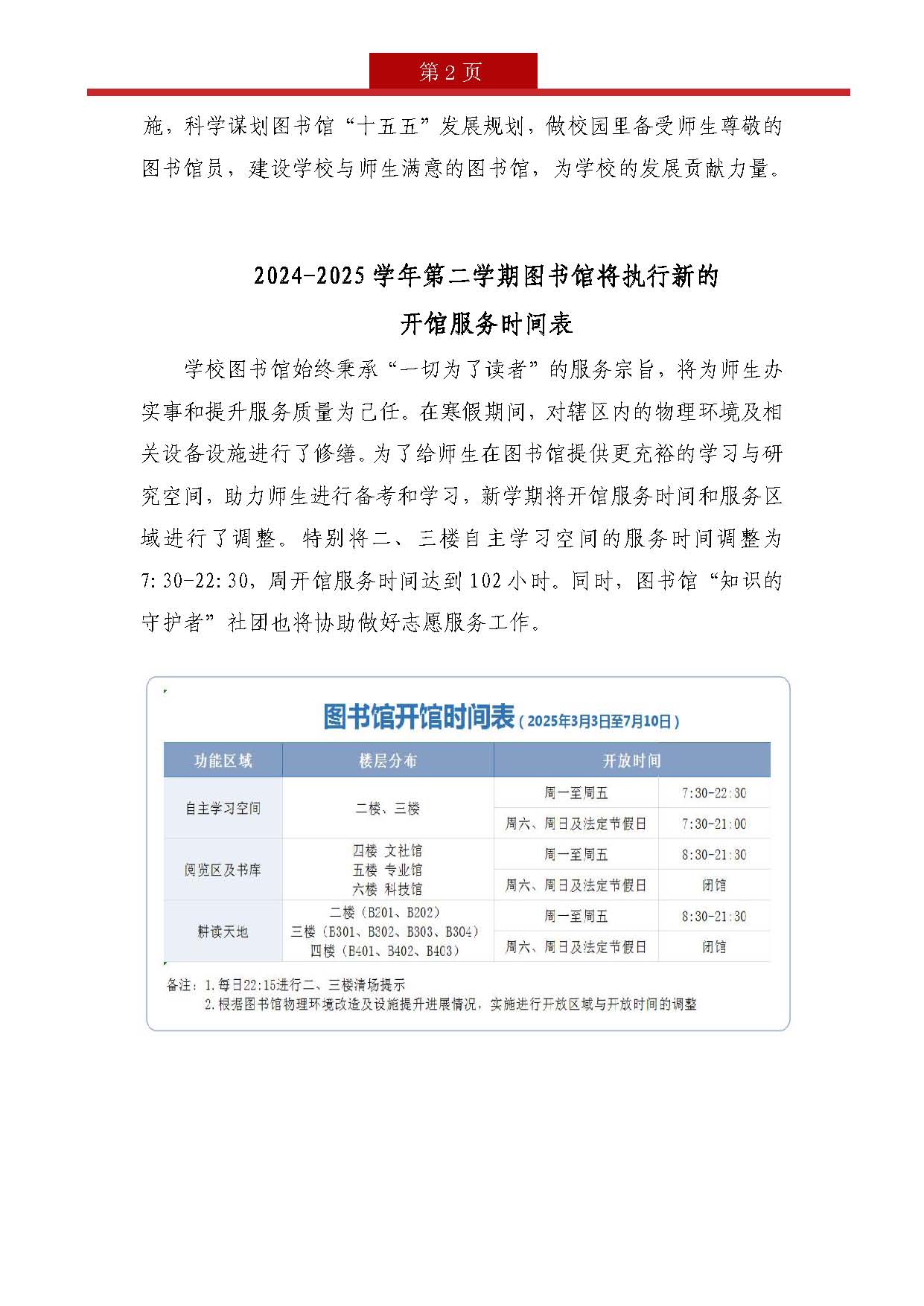
图书馆简报(2025年第1期)
2025年02月28日  


关闭窗口

天津中德应用技术大学图书馆